250x250
반응형
Notice
Recent Posts
Recent Comments
Link
| 일 | 월 | 화 | 수 | 목 | 금 | 토 |
|---|---|---|---|---|---|---|
| 1 | ||||||
| 2 | 3 | 4 | 5 | 6 | 7 | 8 |
| 9 | 10 | 11 | 12 | 13 | 14 | 15 |
| 16 | 17 | 18 | 19 | 20 | 21 | 22 |
| 23 | 24 | 25 | 26 | 27 | 28 | 29 |
| 30 |
Tags
- dart
- tip
- OSLog
- xcode
- keyWindow
- listview
- UIAccessibility
- SwiftGen
- toyproject
- Leetcode
- enumerations
- Equatable
- pubspec
- Widget
- Swift
- flutter
- it
- pubspec.yaml
- algorithm
- COMMIT
- basic
- swiftlint
- github
- designPattern
- IOS
- Extentsion
- reetcode
- ToDoRim
- GIT
- protocol
Archives
- Today
- Total
수니의 개발새발
[Git] Git 브랜칭 전략(1) Git-flow 본문
728x90
반응형
📌 이번 글은
Git 브랜칭 전략 1탄 Git-flow 정리입니다.
Git 브랜칭 전략이란?
Git 브랜치를 효과적으로 나누고, 관리하는 전략
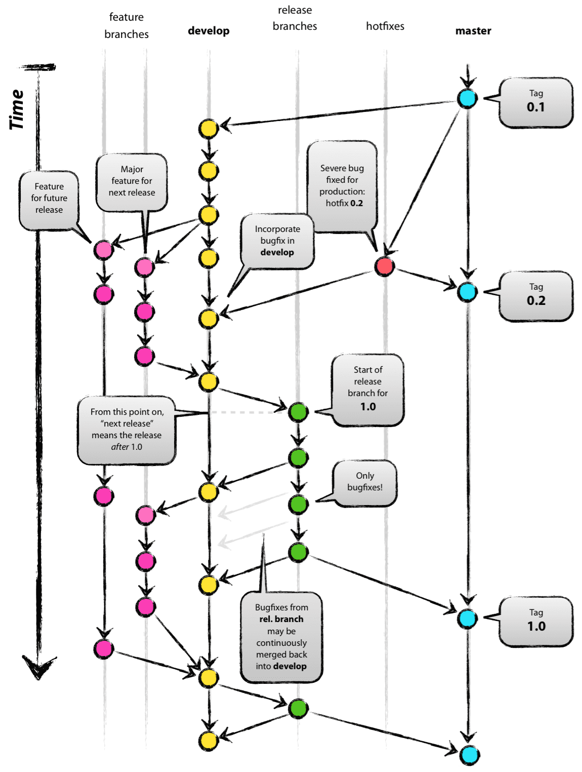
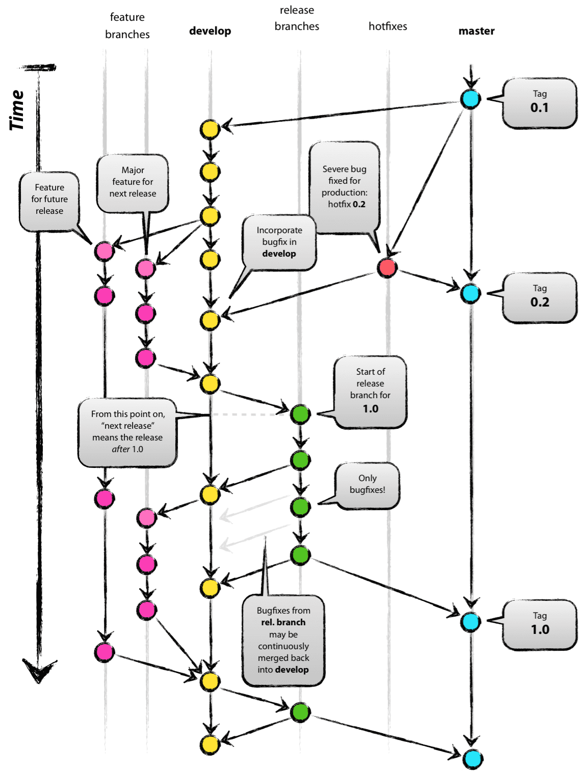
Git-flow
- 브랜치를 5가지로 나누어 개발하는 전략
- (1) feature (2) develop (3) release (4) master (5) hofix

(1) feature
- 기능 구현을 담당하는 브랜치.
- 브랜치명 : feature/{구현기능명}로 지정.
ex) feature/login 은 login 기능을 구현하는 브랜치. - feature 브랜치는 develop 브랜치에서 생성되고, develop 브랜치로 merge 됩니다.
- feature 브랜치는 보통 개발자 저장소에만 있고, origin에는 push 하지 않습니다.
- merge 된 후에 해당 브랜치는 삭제합니다.
(2) develop
- 다음 배포 내용 개발을 진행하는 중심적인 브랜치.
- 하나의 feature 브랜치가 머지될 때마다, develop 브랜치에 해당 기능이 더해지며 살을 붙여갑니다.
- develop 브랜치는 배포할 수준의 기능을 갖추면 release 브랜치로 merge 됩니다.
(3) release
- 개발된 내용을 배포하기 위해 준비하는 브랜치.
- 브랜치명 : release-1과 같이 브랜치 순서 지정.
- release 브랜치에서 테스트 -> 버그 검사 -> 버그 수정을 진행합니다.
- 배포할 준비가 완전히 되었다고 판단되면 master로 merge 합니다. (이때, master 브랜치에 버전 태그를 추가.)
- release 브랜치는 develop 브랜치에서 생성되고, 버그 수정 내용은 develop 브랜치에도 merge 해야 합니다.
(4) hotfix
- 배포된 소스에서 버그가 발생하면 생성되는 브랜치.
- 브랜치명: hotfix-1과 같이 브랜치 순서 지정.
- master 브랜치에서 발견되는 버그들에 대해서 수정하는 브랜치.
- hotfix 브랜치는 master 브랜치에서 생성되고, 수정이 완료되면 master 브랜치에 merge 됩니다.
- 수정 사항은 develop 브랜치, release 브랜치에도 merge 해야 합니다.
(5) master 브랜치
- 배포 가능한 상태만을 관리하는 가장 중심적인 브랜치.
Git-flow 특징
- Git-flow 브랜치 전략은 여러 브랜치들이 각 브랜치마다 역할이 명확하게 분류되어 있으나, 오히려 많은 브랜치가 흐름을 복잡하게 만들 수 있습니다.
- 또한 어떤 프로젝트에 따라서는 몇몇 브랜치가 애매한 포지션을 가질 수 있습니다.
- 그러나 주기적으로 배포를 해야 하는 프로젝트에 적합하고, 프로젝트의 규모가 커지면 소스코드를 관리하기에 용이합니다.
이어지는 포스팅
[Git] Git 브랜칭 전략(2) Github-flow
📌 이번 글은 Git 브랜칭 전략 2탄 Github-flow 정리입니다. Git 브랜칭 전략 1탄 보러 가기 [Git] Git 브랜칭 전략(1) Git-flow 📌 이번 글은 Git 브랜칭 전략 1탄 Git-flow 정리입니다. Git 브랜칭 전략이란?..
sunidev.tistory.com
🙋🏻♀️ 참고
728x90
반응형
'Git' 카테고리의 다른 글
| [Git] Github 커밋에 이슈 연결하기 (Commit - issue) (0) | 2022.03.27 |
|---|---|
| [Git] Github Commit Convention (0) | 2022.03.27 |
| [Git] Github 작업 관리(2) Project (with. Automated kanban) (0) | 2022.03.14 |
| [Git] Github 작업 관리(1) Issue (0) | 2022.03.14 |
| [Git] Git 브랜칭 전략(2) Github-flow (1) | 2022.03.05 |
Comments